Bộ đề thi học kì 1 lớp 2 môn Toán năm 2022-2023 theo Thông tư 27 Đề thi cuối kì 1 lớp 2 môn Toán Sách mới
Đề thi học kì 1 lớp 2 môn Toán theo Thông tư 27
KhoaHoc mời các bạn cùng tham khảo nội dung Bộ đề thi học kì 1 lớp 2 môn Toán năm 2022-2023 theo Thông tư 27 có đáp án chi tiết nhằm hỗ trợ học sinh ôn thi cuối kì 1 lớp 2 đạt kết quả cao.
- Bộ đề thi học kì 1 lớp 2 môn Tiếng Việt năm 2022-2023 theo Thông tư 27
- Đề cương ôn tập học kì 1 lớp 2 Kết nối tri thức
1. Đề thi học kì 1 lớp 2 môn Toán sách Kết nối tri thức
I. Phần trắc nghiệm (6 điểm):
* Khoanh vào chữ cái em cho là đúng
Câu 1. Chú mèo nào mang phép tính có kết quả là 12? (1 điểm)

Câu 2: Bao gạo trong hình dưới đây nặng mấy Ki-lô-gam? (1 điểm)

A. 2 ki-lô-gam
B. 3 ki-lô-gam
C. 1 ki-lô-gam
D. 4 ki-lô-gam
Câu 3: Đồng hồ dưới đây chỉ mấy giờ? (1 điểm)

A. 3 giờ 30 phút
B. 5 giờ 15 phút
C. 6 giờ 15 phút
D. 3 giờ 15 phút
Câu 4. Điền kết quả đúng : 64 + 9 = ? (1 điểm)
A. 63
B. 73
C. 83
D. 93
Câu 5: Điền kết quả đúng: 76 – 8 = ? (1điểm)
A. 68
B. 58
C. 67
Câu 6: Điền kết quả đúng: 48 - 19 + 15 = ? (1 điểm)
A. 51
B. 54
C. 34
D. 44
Phần 2: Tự luận (4 điểm)
Câu 7: Điền số vào hình tam giác và hình tròn sao cho phù hợp (1 điểm)

Câu 8: Đặt tính rồi tính kết quả (1 điểm)
56 + 38
92 - 47
Câu 9: Trên cây khế có tất cả 67 quả. Chim thần đã ăn mất 28 quả. Hỏi trên cây còn lại bao nhiêu quả khế? (1 điểm)

Câu 10: Trong hình dưới đây có bao nhiêu hình tam giác. (1 điểm)

Đáp án Đề thi học kì 1 lớp 2 môn Toán
Phần trắc nghiệm (6 điểm): Mỗi câu đúng ghi 1 điểm (câu 3 mỗi ý 0,5đ)
Câu | 1 (M1) | 2 (M1) | 3 (M1) | 4 (M2) | 5 (M2) | 6 (M3) |
Đáp án | D | A | C | B | A | D |
....
2. Đề thi học kì 1 lớp 2 môn Toán sách Cánh Diều
Phần I: Trắc nghiệm (4 điểm) Khoanh vào chữ cái đặt trước câu trả lời đúng
Câu 1: Số liền sau của số tròn chục nhỏ nhất là:
A. 9
B. 10
C. 11
Câu 2: Dãy số được viết theo thứ tự tăng dần là:
A. 91; 57; 58; 73; 24
B. 57; 58; 91; 73; 24
C. 57; 58; 24; 73; 91
D. 24; 57; 58; 73; 91
Câu 3: Cho dãy số: 2; 7; 12; 17; 22;....... Hai số tiếp theo trong dãy là:
A. 27; 32
B. 18; 20
C. 17; 20
D. 17; 21
Câu 4: Đúng ghi Đ, sai ghi S vào ô trống

Bạn Long nhẹ hơn bạn Thư ...
Tổng hai xô nước là 14 lít .....
Bút chì B dài 9cm ......
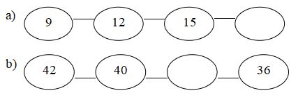
Câu 5: Điền số thích hợp vào ô trống.

Đáp án lần lượt của câu a và b là:
A. 18; 38
B. 20; 38
C. 38; 18
Câu 6: Lan hái được 24 bông hoa, Liên hái được nhiều hơn Lan 16 bông hoa. Liên hái được số bông hoa là:
A. 8 bông hoa
B. 39 bông hoa
C. 40 bông hoa
D. 18 bông hoa
Câu 7: Cô giáo chuẩn bị 7 chục món quà cho học sinh. Đến tiết sinh hoạt lớp cô phát quà cho cả lớp, mỗi bạn một món quà. Biết sĩ số lớp học là 45 bạn. Hỏi cô giáo còn lại bao nhiêu món quà?
A. 70 món quà
B. 45 món quà
C. 25 món quà
D. 35 món quà
Câu 8: Hình bên có bao nhiêu hình tứ giác?
![]() | A. 4 B. 5 C. 6 D. 7 |
Phần II: TỰ LUẬN (6 điểm)
Bài 1: Đặt tính rồi tính (1 điểm)
| a. 63 +18 | b. 19+ 35 | c. 61 - 24 | d. 100 - 82 |

Bài 2: Tính (1 điểm)
18 + 34 - 10
26 + 17 + 12
Bài 3: (1 điểm) Điền số đo thích hợp vào ô trống:


Bài 4: (2 điểm) Một cửa hàng có 42 cái áo, cửa hàng đã bán 21 cái áo. Hỏi cửa hàng đó còn lại bao nhiêu cái áo?
Bài giải
.............................................................................................................
.............................................................................................................
.............................................................................................................
Bài 5: (1 điểm)
a. Số thích hợp điền vào dấu hỏi chấm là .........

b. Viết vào chỗ chấm
- Một phép cộng có tổng bằng một số hạng:
.............................................................................................................
- Một phép trừ có số bị trừ bằng hiệu:
.............................................................................................................
Đáp án Đề thi học kì 1 lớp 2 môn Toán sách cánh Diều
I. Trắc nghiệm (4 điểm). Mỗi câu 0,5 điểm
Câu 1: Số liền sau của số tròn chục nhỏ nhất là:
C. 11
Câu 2: Dãy số được viết theo thứ tự tăng dần là:
D. 24; 57; 58; 73; 91
Câu 3: Cho dãy số: 2; 7; 12; 17; 22;....... Hai số tiếp theo trong dãy là:
A. 27; 32
....
3. Đề thi học kì 1 lớp 2 môn Toán sách Chân trời sáng tạo
I. TRẮC NGHIỆM: (4 điểm)
Ghi ra giấy đáp án đúng nhất:
Câu 1: Số gồm 3 đơn vị và 1 chục là:
A. 13
B. 31
C.10
D.30
Câu 2: Số tròn chục lớn nhất có hai chữ số là:
A.10
B. 99
C. 90
D. 50
Câu 3: Số bé nhất có hai chữ số giống nhau là:
A. 1
B. 11
C. 10
D. 98
Câu 4: Hiệu của số lớn nhất có hai chữ số và số bé nhất có hai chữ số là:
A. 88
B. 80
C. 89
D. 99
Câu 5: Quả dưa hấu cân nặng:

A. 3kg
B. 8kg
C. 7kg
D. 1kg
Câu 6: Số tròn chục liền trước số 43 là:
A. 42
B. 40
C. 44
C. 50
Câu 7: Số nhỏ nhất có hai chữ số là:
A. 10
B. 11
C. 19
D. 20
Câu 8: Hình bên có bao nhiêu đoạn thẳng?

A. 5
B. 6
C. 7
D. 8
II. TỰ LUẬN: (6 điểm)
Câu 1: (1 điểm) Đặt tính rồi tính
38 + 45 72 - 68 23 + 54 69 – 43
Câu 2: (1 điểm) Tính
a, 100 – 34 + 28 = ..................................
= ..................................
b, 47 + 9 – 28 = ....................................
= .....................................
Câu 3: (1 điểm) Số?

Câu 4: (1 điểm) Bố cân nặng 67 kg, con cân nặng 23 kg. Hỏi cả hai bố con cân nặng bao nhiêu ki – lô - gam?
Câu 5: (1 điểm) Tính độ dài đường gấp khúc ABCD, biết đoạn thẳng AB = 3cm, đoạn thẳng BC = 4 cm, đoạn thẳng CD = 2cm.
Câu 6: (1 điểm) Cô Hoa cắt 19 dm để may áo thì mảnh vải còn lại dài 45 dm. Hỏi lúc đầu mảnh vải dài bao nhiêu đề - xi - mét?
Đáp án đề thi học kì 1 môn Toán lớp 2
I. TRẮC NGHIỆM: (4 điểm) (Nếu học sinh chỉ ghi chữ cái, không ghi số vẫn cho điểm)
Bài | Đáp án | Điểm |
1 | A.13 | 0,5 điểm |
2 | C.90 | 0,5 điểm |
3 | B.11 | 0,5 điểm |
4 | C.89 | 0.5 điểm |
5 | A.3kg | 0.5 điểm |
6 | B.40 | 0,5 điểm |
7 | C.10 | 0,5 điểm |
8 | D. 8 | 0.5 điểm |
...
Bộ đề thi học kì 1 lớp 2 môn Toán năm 2022-2023 theo Thông tư 27 thuộc chuyên mục Đề Thi Học Kì 1 Lớp 2 được KhoaHoc tổng hợp và biên soạn chi tiết. Các em có thể ôn luyện kiến thức môn Toán lớp 2 với nhiều dạng bài tập khác nhau đã được học đồng thời làm quen cấu trúc đề kiểm tra học kì 1 lớp 2 nhằm đạt được kết quả tốt trong bài kiểm tra chính thức của bản thân.
Xem thêm bài viết khác
- Viết tin nhắn cho người thân Viết tin nhắn lớp 2
- Bộ đề thi học kì 1 lớp 2 môn Tiếng Việt năm 2022-2023 theo Thông tư 27 Đề thi cuối kì 1 lớp 2 môn Tiếng Việt Sách mới
- Đề cương ôn tập học kì 1 lớp 2 Kết nối tri thức Đề thi cuối kì 1 lớp 2 môn Toán, Tiếng Việt
