[KNTT] Giải VBT Toán 2 bài 71: Ôn tập phép nhân, phép chia
Giải VBT toán 2 bài 71: Ôn tập phép nhân, phép chia sách "Kết nối tri thức với cuộc sống". KhoaHoc sẽ hướng dẫn giải tất cả câu hỏi và bài tập với cách giải nhanh và dễ hiểu nhất. Hi vọng, thông qua đó học sinh được củng cố kiến thức và nắm bài học tốt hơn.
Nội dung bài gồm:
A. TIẾT 1
Bài 1: Nối (theo mẫu)
Mỗi nhóm con vật có bao nhiêu cái chân?
![[KNTT] Giải VBT Toán 2 bài 71: Ôn tập phép nhân, phép chia](https://i.khoahoc.com.vn/data/image/2021/05/11/fe013cda53f9f2717a9d451c56f1cf13.jpg)
Lời giải:
![[KNTT] Giải VBT Toán 2 bài 71: Ôn tập phép nhân, phép chia](https://i.khoahoc.com.vn/data/image/2021/09/03/fc7de6e37099cfcc2b4f2e46997a7455.jpg)
Bài 2: Viết tích thành tổng các số hạng băng nhau rồi tính
a, 4 x 5 = ............... = ............... Vậy 4 x 5 = ...............
b, 4 x 6 = ............... = ............... Vậy 4 x 6 = ...............
c, 10 x 3 = ............... = ............... Vậy 10 x 3 = ...............
Lời giải:
a, 4 x 5 = 4 + 4 + 4 + 4 + 4 = 20 Vậy 4 x 5 = 20
b, 4 x 6 = 4 + 4 + 4 + 4 + 4 + 4 = 24 Vậy 4 x 6 = 24
c, 10 x 3 = 10 + 10 + 10 = 30 Vậy 10 x 3 = 30
Bài 3: Viết phép chia thích hợp vào ô trống (theo mẫu)
![[KNTT] Giải VBT Toán 2 bài 71: Ôn tập phép nhân, phép chia](https://i.khoahoc.com.vn/data/image/2021/05/11/9d4e455591b5ef1a6aa7f4a0fcd816f7.jpg)
Lời giải:
![[KNTT] Giải VBT Toán 2 bài 71: Ôn tập phép nhân, phép chia](https://i.khoahoc.com.vn/data/image/2021/05/11/655549eea8bade8535a0ae4a039ae994.jpg)
Bài 4: Có 12 kg đường chia đều vào hai túi. Hỏi mỗi túi có mấy ki-lô-gam đường?
Lời giải:
Mỗi túi có số kg đường là :
12 : 2 = 6 (kg)
Đáp số: 6 kg
Bài 5: Khoanh tròn vào chữ đặt trước câu trả lời đúng.
Mỗi lọ hoa có 5 bông hồng và 2 bông cúc. Hỏi 6 lọ hoa như vậy có:
a, Bao nhiêu bông hoa hồng?
A. 25 bông B. 30 bông C. 35 bông
b, Bao nhiêu bông hoa cúc?
A. 14 bông B. 12 bông C. 10 bông
Lời giải:
a, B
b, B
B. TIẾT 2
Bài 1: Số?
a,
| Thừa số | 2 | 2 | 2 | 5 | 5 | 5 |
| Thừa số | 6 | 7 | 8 | 4 | 5 | 9 |
| Tích |
b,
| Số bị chia | 12 | 14 | 16 | 15 | 30 | 35 |
| Số chia | 2 | 2 | 2 | 5 | 5 | 5 |
| Thương |
Lời giải:
a,
| Thừa số | 2 | 2 | 2 | 5 | 5 | 5 |
| Thừa số | 6 | 7 | 8 | 4 | 5 | 9 |
| Tích | 12 | 14 | 16 | 20 | 25 | 45 |
b,
| Số bị chia | 12 | 14 | 16 | 15 | 30 | 35 |
| Số chia | 2 | 2 | 2 | 5 | 5 | 5 |
| Thương | 6 | 7 | 8 | 3 | 6 | 7 |
Bài 2: Nối (theo mẫu)
Mỗi chìa khóa mở được ổ khóa nào?
![[KNTT] Giải VBT Toán 2 bài 71: Ôn tập phép nhân, phép chia](https://i.khoahoc.com.vn/data/image/2021/05/11/d34cb5901a2704f56384286021a47e25.jpg)
Lời giải:
![[KNTT] Giải VBT Toán 2 bài 71: Ôn tập phép nhân, phép chia](https://i.khoahoc.com.vn/data/image/2021/09/09/99f8672aa00ca3898bd7f9a86ddc95dd.jpg)
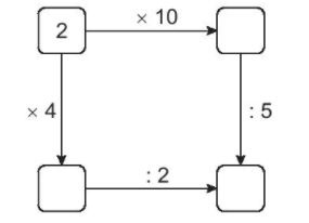
Bài 3: Số?
![[KNTT] Giải VBT Toán 2 bài 71: Ôn tập phép nhân, phép chia](https://i.khoahoc.com.vn/data/image/2021/09/27/e4eeb90cf55c8ae1e5dafb337e60fac8.jpg)
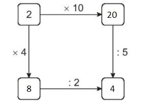
Lời giải:
![[KNTT] Giải VBT Toán 2 bài 71: Ôn tập phép nhân, phép chia](https://i.khoahoc.com.vn/data/image/2021/09/21/aa012b52f84b12571328d311b908a366.jpg)
Bài 4: Mỗi chuyến hàng chở vào miền Trung giúp đỡ đồng bào bị lũ lụt có 5 ô tô chở hàng. Hỏi 3 chuyến hàng như vậy có bao nhiêu ô tô chở hàng?
Lời giải:
3 chuyến hàng như vậy có số ô tô chở hàng là:
5 x 3 = 15 (ô tô)
Đáp số: 15 ô tô
Bài 5: Cứ 5 thanh tre dài bằng nhau. Rô-bốt đan được một ngôi sao 5 cánh. Hỏi phải dùng bao nhiêu thanh tre như vậy để đan được 4 ngôi sao 5 cánh?
Lời giải:
Số thanh tre phải dùng để đan được 4 ngôi sao 5 cánh là:
5 x 4 = 20 (thanh tre)
Đáp số: 20 thanh tre
C. TIẾT 3
Bài 1: Số?
a,
| X | 2 | 2 | 2 | 5 | 5 | 5 |
| 7 | 6 | 5 | 4 | 3 | 2 | |
| 14 |
b,
| : | 14 | 16 | 18 | 40 | 45 |
| 2 | 2 | 2 | 5 | 5 | |
| 7 |
Lời giải:
a,
| X | 2 | 2 | 2 | 5 | 5 | 5 |
| 7 | 6 | 5 | 4 | 3 | 2 | |
| 14 | 12 | 10 | 20 | 15 | 10 |
b,
| : | 14 | 16 | 18 | 40 | 45 |
| 2 | 2 | 2 | 5 | 5 | |
| 7 | 8 | 9 | 8 | 9 |
Bài 2: Thỏ vào được chuồng khi kết quả của phép tính ghi trên thỏ bằng số ghi ở chuồng đó.
a, Nối mỗi con thỏ với chuồng nó được vào (theo mẫu)
![[KNTT] Giải VBT Toán 2 bài 71: Ôn tập phép nhân, phép chia](https://i.khoahoc.com.vn/data/image/2021/05/23/ac87f22a572a6fafb0ea458be445d201.jpg)
b, Khoanh tròn vào chữ đặt trước câu trả lời đúng
Chuồng nào có nhiều thỏ được vào nhất?
A. Chuồng số 6 B. Chuồng số 5 C. Chuồng số 10
Lời giải:
a,
![[KNTT] Giải VBT Toán 2 bài 71: Ôn tập phép nhân, phép chia](https://i.khoahoc.com.vn/data/image/2021/05/29/299cd6238a2899b4e08787934a227250.jpg)
b, A
Bài 3: Số?
a,
![[KNTT] Giải VBT Toán 2 bài 71: Ôn tập phép nhân, phép chia](https://i.khoahoc.com.vn/data/image/2021/01/25/e2953d3d750be2215eaebf41b4a9ebc0.jpg)
b,
![[KNTT] Giải VBT Toán 2 bài 71: Ôn tập phép nhân, phép chia](https://i.khoahoc.com.vn/data/image/2021/05/29/eed4230f99ee6c52e1751a9c4a93833e.jpg)
Lời giải:
a,
![[KNTT] Giải VBT Toán 2 bài 71: Ôn tập phép nhân, phép chia](https://i.khoahoc.com.vn/data/image/2021/09/27/2c7f54ad3f758a87257899f947e755b3.jpg)
b,
![[KNTT] Giải VBT Toán 2 bài 71: Ôn tập phép nhân, phép chia](https://i.khoahoc.com.vn/data/image/2021/01/13/4d7fb4c42c22dfb0b0b53af323254665.jpg)
Bài 4: Trong nhà để xe có 10 xe máy. Hỏi có tất cả bao nhiêu bánh xe máy?
Lời giải:
Có tất cả số bánh xe máy là:
10 x 2 = 20 (bánh xe)
Đáp số: 20 bánh xe
Bài 5: Khoanh vào chữ đặt trước câu trả lời đúng.
Trong chuồng gà có cả gà và thỏ. Biết cả gà và thỏ có 10 cái chân và số gà nhiều hơn số thỏ. Hỏi trong chuồng có bao nhiêu con gà?
A. 6 con gà B. 3 con gà C. 2 con gà
Lời giải:
Đáp án B: 3 con gà
Xem thêm bài viết khác
- [KNTT] Giải VBT Toán 2 bài 67: Thực hành và trải nghiệm thu nhập, phân loại, kiểm đếm số liệu
- [KNTT] Giải VBT Toán 2 bài 40: Bảng nhân 5
- [KNTT] Giải VBT Toán 2 bài 74: Ôn tập kiểm đếm số liệu và lựa chọn khả năng
- [KNTT] Giải VBT Toán 2 bài 53: So sánh các số có ba chữ số
- [KNTT] Giải VBT Toán 2 bài 39: Bảng nhân 2
- [KNTT] Giải VBT Toán 2 bài 56: Giới thiệu tiền Việt Nam
- [KNTT] Giải VBT Toán 2 bài 59: Phép cộng (không nhớ) trong phạm vi 1000
- [KNTT] Giải VBT Toán 2 bài 44: Bảng chia 5
- [KNTT] Giải VBT Toán 2 bài 62: Phép trừ (có nhớ) trong phạm vi 1000
- [KNTT] Giải VBT Toán 2 bài 72: Ôn tập hình học
- [KNTT] Giải VBT Toán 2 bài 52: Viết số thành tổng các trăm, chục, đơn vị
- [KNTT] Giải VBT Toán 2 bài 46: Khối trụ, khối cầu